活力能环|齐动员全覆盖,全体班主任和辅导员以“小班制”上好“开学第一课”
新学期,新开始,为让同学们及时调整状态,明确新学期奋斗目标,milan米兰官网大一至大四年级全体班主任、辅导员及辅导员助理齐动员,依托学校“小班制”工作模式,召开“开学第一课”主题班会20余场,实现学院所有班级全覆盖。

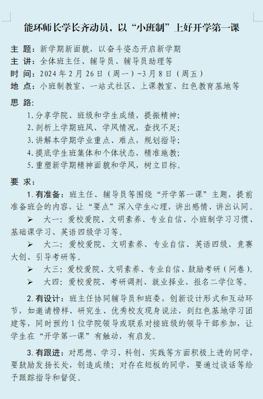
在开学前,学院研究制定上好“开学第一课”工作指导方案,明确主讲人、层次思路、年级要点、工作要求等。做到“三有”,一要有准备,二要有设计,三要有跟进。
为了让“要点”深入学生内心,2023级各位班主任与辅导员、辅导员助理协同配合,围绕“开学第一课”主题层层递进展开班会内容,总结剖析了上学期班级期末考试、大学英语四级考试和班集体建设情况。同时开展爱校爱院、文明素养、专业自信教育引导,围绕“小班制”学习习惯、基础课学习、英语四级备考等进行交流和分享。

针对大二的同学们,班主任及辅导员详细指出了本学期学业的重点,难点,着重规划、指导了专业课的学习,并通过分享实例提高同学们的专业自信,鼓励大家积极参加竞赛及大创活动,向未来启航。
对于大三年级的同学,班主任老师开展了有关爱院爱校的主题教育,强调了学院学生工作“两手齐抓”的工作重点,结合新学期课程计划为同学们进一步树立专业自信,班主任结合往届毕业生考研“大数据”,鼓励2021级同学们在大三年级要明确本年度的奋斗目标,并付诸行动积蓄能量,厚积薄发。

对于即将步入社会的大四同学们,班主任则在考研调剂、就业择业、报考二学位等方面为大家答疑解惑,通过摸底学生班集体和个体状态,精准施教,帮助同学们消除毕业焦虑,为同学们指明方向。

以新学期各班级“开学第一课”班会为起点,学院学生工作牢固坚持“三全育人”理念,抓实“辅导员+班主任+辅导员助理(本+研)+班委+寝室长”五级制管理模式,坚持“两手齐抓”一手抓思想道德和文明素养,一手抓班风、学风和考风,发挥强项扬长处,找到差距补短板,争取不让一个学生掉队。